在本次规划中,为了更加深入的揭示信息化建设中各种要素之间紧密的内在联系,规划信息化建设在管理与运营层面的一体化蓝图,特意扩展了信息化治理的定义与范畴,从“为达成战略目标而建立机制决策”的内容范围扩展成为“为达成战略目标而建立机制决策,并通过体系化的管理制度、流程和工具执行实施”。
本次项目中的IT治理范围
一、IT能力要求概述
在当今数字化转型的浪潮中,大型集团公司面临着前所未有的挑战与机遇。为确保企业核心竞争力,IT能力成为支撑业务战略、驱动创新、优化运营的关键要素。本报告旨在明确集团公司未来IT能力的发展要求,包括但不限于:
1. **技术创新与引领**:构建前沿技术探索与应用能力,如云计算、大数据、人工智能、区块链等,以技术创新引领业务发展。
2. **业务敏捷性**:实现IT系统快速响应业务需求变化,支持产品迭代、服务升级及市场快速拓展。
3. **数据治理与智能决策**:建立全面的数据管理体系,提升数据质量,利用数据分析与智能算法支持精准决策。
4. **安全与合规**:确保IT系统安全稳定运行,符合国内外法律法规要求,保护企业资产与用户隐私。
5. **成本效益与可持续发展**:优化IT资源配置,提高投资回报率,同时注重绿色IT,促进可持续发展。
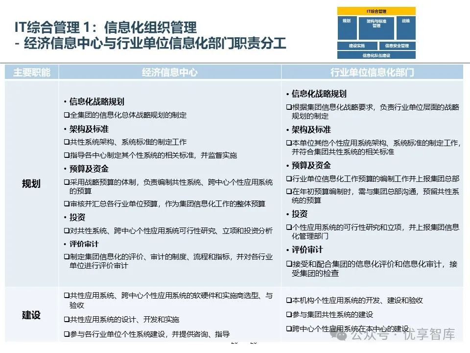
二、IT组织结构设计
为适应集团多元化、复杂化的业务需求,IT组织结构设计需遵循以下原则:
1. **战略导向**:设立IT战略规划部门,负责集团IT愿景、战略制定与监督执行。
2. **业务融合**:建立业务IT一体化团队,深入各业务部门,实现IT与业务深度融合。
3. **专业分工**:细分IT职能,如应用开发、运维服务、数据管理、安全合规等,形成专业高效的工作小组。
4. **灵活协作**:采用扁平化管理,强化跨部门协作机制,确保信息畅通,快速响应。
三、管控模式与策略
1. **集中管控与分散执行**:在关键IT资源、标准、政策上实施集中管控,同时赋予业务部门一定的自主权,灵活应对市场变化。
2. **风险管理与合规监督**:建立全面的IT风险管理体系,定期进行风险评估与审计,确保合规运营。
3. **绩效导向**:将IT绩效纳入集团整体考核体系,通过KPIs、OKRs等工具,激励IT团队持续改进与创新。
四、建设实施管理流程
1. **需求管理**:建立需求收集、分析、优先级排序及变更管理流程,确保IT项目紧贴业务需求。
2. **项目管理**:采用敏捷或瀑布等项目管理方法,确保项目按时、按质、按预算完成。
3. **质量管理**:实施严格的质量保证与质量控制措施,确保IT产品与服务的高品质。
4. **持续集成与部署**:引入自动化工具,实现代码的持续集成与快速部署,提升开发效率。
五、IT管理制度体系
构建涵盖IT规划、项目管理、资产管理、数据治理、安全管理、运维管理等在内的全面IT管理制度体系,确保IT工作有章可循、有据可查。
六、运维服务与响应机制
1. **服务台与事件管理**:设立统一服务台,快速响应并处理各类IT服务请求与事件。
2. **问题管理与知识库**:建立问题管理流程,积累解决方案,形成知识库,提升运维效率。
3. **主动运维与性能监控**:采用先进监控工具,实现IT资源主动运维,预防潜在问题。
4. **应急响应与灾难恢复**:制定应急预案,定期进行演练,确保在紧急情况下能快速恢复业务运行。
七、投资策略与结构优化
1. **战略投资**:根据集团战略方向,优先投资于关键技术、平台与解决方案。
2. **成本效益分析**:对IT项目进行全面的成本效益分析,确保投资回报最大化。
3. **资产优化**:定期评估IT资产,淘汰低效资产,优化资源配置。
4. **多元化融资**:探索多元化融资渠道,降低资金成本,支持IT持续发展。
八、绩效指标与评估体系
1. **业务支撑度**:评估IT系统对业务增长的贡献度,如新业务上线速度、客户满意度提升等。
2. **运营效率**:关注IT成本占比、故障解决时间、系统可用性等指标,提升运营效率。
3. **创新能力**:通过专利数量、新产品/服务推出速度等指标,衡量IT创新能力。
4. **安全合规性**:定期审计安全漏洞、违规事件,确保IT系统安全合规运行。
![图片[1]-大型集团公司IT治理规划报告:IT能力、IT组织结构、IT管控、IT建设实施、IT制度、IT运维服务、IT绩效指标、IT安全管理-JieYingAI捷鹰AI](https://www.jieyingai.com/wp-content/uploads/2024/09/1726157252287_0.jpg)
![图片[2]-大型集团公司IT治理规划报告:IT能力、IT组织结构、IT管控、IT建设实施、IT制度、IT运维服务、IT绩效指标、IT安全管理-JieYingAI捷鹰AI](https://www.jieyingai.com/wp-content/uploads/2024/09/1726157252287_1.jpg)
![图片[3]-大型集团公司IT治理规划报告:IT能力、IT组织结构、IT管控、IT建设实施、IT制度、IT运维服务、IT绩效指标、IT安全管理-JieYingAI捷鹰AI](https://www.jieyingai.com/wp-content/uploads/2024/09/1726157252287_2.jpg)
![图片[4]-大型集团公司IT治理规划报告:IT能力、IT组织结构、IT管控、IT建设实施、IT制度、IT运维服务、IT绩效指标、IT安全管理-JieYingAI捷鹰AI](https://www.jieyingai.com/wp-content/uploads/2024/09/1726157252287_3.jpg)
![图片[5]-大型集团公司IT治理规划报告:IT能力、IT组织结构、IT管控、IT建设实施、IT制度、IT运维服务、IT绩效指标、IT安全管理-JieYingAI捷鹰AI](https://www.jieyingai.com/wp-content/uploads/2024/09/1726157252287_4.jpg)
![图片[6]-大型集团公司IT治理规划报告:IT能力、IT组织结构、IT管控、IT建设实施、IT制度、IT运维服务、IT绩效指标、IT安全管理-JieYingAI捷鹰AI](https://www.jieyingai.com/wp-content/uploads/2024/09/1726157252287_5.jpg)
![图片[7]-大型集团公司IT治理规划报告:IT能力、IT组织结构、IT管控、IT建设实施、IT制度、IT运维服务、IT绩效指标、IT安全管理-JieYingAI捷鹰AI](https://www.jieyingai.com/wp-content/uploads/2024/09/1726157252287_6.jpg)
![图片[8]-大型集团公司IT治理规划报告:IT能力、IT组织结构、IT管控、IT建设实施、IT制度、IT运维服务、IT绩效指标、IT安全管理-JieYingAI捷鹰AI](https://www.jieyingai.com/wp-content/uploads/2024/09/1726157252287_7.jpg)
![图片[9]-大型集团公司IT治理规划报告:IT能力、IT组织结构、IT管控、IT建设实施、IT制度、IT运维服务、IT绩效指标、IT安全管理-JieYingAI捷鹰AI](https://www.jieyingai.com/wp-content/uploads/2024/09/1726157252287_8.jpg)
![图片[10]-大型集团公司IT治理规划报告:IT能力、IT组织结构、IT管控、IT建设实施、IT制度、IT运维服务、IT绩效指标、IT安全管理-JieYingAI捷鹰AI](https://www.jieyingai.com/wp-content/uploads/2024/09/1726157252287_9.jpg)
![图片[11]-大型集团公司IT治理规划报告:IT能力、IT组织结构、IT管控、IT建设实施、IT制度、IT运维服务、IT绩效指标、IT安全管理-JieYingAI捷鹰AI](https://www.jieyingai.com/wp-content/uploads/2024/09/1726157252287_10.jpg)
![图片[12]-大型集团公司IT治理规划报告:IT能力、IT组织结构、IT管控、IT建设实施、IT制度、IT运维服务、IT绩效指标、IT安全管理-JieYingAI捷鹰AI](https://www.jieyingai.com/wp-content/uploads/2024/09/1726157252287_11.jpg)
![图片[13]-大型集团公司IT治理规划报告:IT能力、IT组织结构、IT管控、IT建设实施、IT制度、IT运维服务、IT绩效指标、IT安全管理-JieYingAI捷鹰AI](https://www.jieyingai.com/wp-content/uploads/2024/09/1726157252287_12.jpg)
![图片[14]-大型集团公司IT治理规划报告:IT能力、IT组织结构、IT管控、IT建设实施、IT制度、IT运维服务、IT绩效指标、IT安全管理-JieYingAI捷鹰AI](https://www.jieyingai.com/wp-content/uploads/2024/09/1726157252287_13.jpg)
![图片[15]-大型集团公司IT治理规划报告:IT能力、IT组织结构、IT管控、IT建设实施、IT制度、IT运维服务、IT绩效指标、IT安全管理-JieYingAI捷鹰AI](https://www.jieyingai.com/wp-content/uploads/2024/09/1726157252287_14.jpg)
![图片[16]-大型集团公司IT治理规划报告:IT能力、IT组织结构、IT管控、IT建设实施、IT制度、IT运维服务、IT绩效指标、IT安全管理-JieYingAI捷鹰AI](https://www.jieyingai.com/wp-content/uploads/2024/09/1726157252287_15.jpg)
![图片[17]-大型集团公司IT治理规划报告:IT能力、IT组织结构、IT管控、IT建设实施、IT制度、IT运维服务、IT绩效指标、IT安全管理-JieYingAI捷鹰AI](https://www.jieyingai.com/wp-content/uploads/2024/09/1726157252287_16.jpg)
![图片[18]-大型集团公司IT治理规划报告:IT能力、IT组织结构、IT管控、IT建设实施、IT制度、IT运维服务、IT绩效指标、IT安全管理-JieYingAI捷鹰AI](https://www.jieyingai.com/wp-content/uploads/2024/09/1726157252287_17.jpg)
![图片[19]-大型集团公司IT治理规划报告:IT能力、IT组织结构、IT管控、IT建设实施、IT制度、IT运维服务、IT绩效指标、IT安全管理-JieYingAI捷鹰AI](https://www.jieyingai.com/wp-content/uploads/2024/09/1726157252287_18.jpg)
![图片[20]-大型集团公司IT治理规划报告:IT能力、IT组织结构、IT管控、IT建设实施、IT制度、IT运维服务、IT绩效指标、IT安全管理-JieYingAI捷鹰AI](https://www.jieyingai.com/wp-content/uploads/2024/09/1726157252287_19.jpg)
![图片[21]-大型集团公司IT治理规划报告:IT能力、IT组织结构、IT管控、IT建设实施、IT制度、IT运维服务、IT绩效指标、IT安全管理-JieYingAI捷鹰AI](https://www.jieyingai.com/wp-content/uploads/2024/09/1726157252287_20.jpg)
![图片[22]-大型集团公司IT治理规划报告:IT能力、IT组织结构、IT管控、IT建设实施、IT制度、IT运维服务、IT绩效指标、IT安全管理-JieYingAI捷鹰AI](https://www.jieyingai.com/wp-content/uploads/2024/09/1726157252287_21.jpg)
![图片[23]-大型集团公司IT治理规划报告:IT能力、IT组织结构、IT管控、IT建设实施、IT制度、IT运维服务、IT绩效指标、IT安全管理-JieYingAI捷鹰AI](https://www.jieyingai.com/wp-content/uploads/2024/09/1726157252287_22.jpg)
![图片[24]-大型集团公司IT治理规划报告:IT能力、IT组织结构、IT管控、IT建设实施、IT制度、IT运维服务、IT绩效指标、IT安全管理-JieYingAI捷鹰AI](https://www.jieyingai.com/wp-content/uploads/2024/09/1726157252287_23.jpg)
![图片[25]-大型集团公司IT治理规划报告:IT能力、IT组织结构、IT管控、IT建设实施、IT制度、IT运维服务、IT绩效指标、IT安全管理-JieYingAI捷鹰AI](https://www.jieyingai.com/wp-content/uploads/2024/09/1726157252287_24.jpg)
![图片[26]-大型集团公司IT治理规划报告:IT能力、IT组织结构、IT管控、IT建设实施、IT制度、IT运维服务、IT绩效指标、IT安全管理-JieYingAI捷鹰AI](https://www.jieyingai.com/wp-content/uploads/2024/09/1726157252287_25.jpg)
![图片[27]-大型集团公司IT治理规划报告:IT能力、IT组织结构、IT管控、IT建设实施、IT制度、IT运维服务、IT绩效指标、IT安全管理-JieYingAI捷鹰AI](https://www.jieyingai.com/wp-content/uploads/2024/09/1726157252287_26.jpg)
![图片[28]-大型集团公司IT治理规划报告:IT能力、IT组织结构、IT管控、IT建设实施、IT制度、IT运维服务、IT绩效指标、IT安全管理-JieYingAI捷鹰AI](https://www.jieyingai.com/wp-content/uploads/2024/09/1726157252287_27.jpg)
![图片[29]-大型集团公司IT治理规划报告:IT能力、IT组织结构、IT管控、IT建设实施、IT制度、IT运维服务、IT绩效指标、IT安全管理-JieYingAI捷鹰AI](https://www.jieyingai.com/wp-content/uploads/2024/09/1726157252287_28.jpg)
![图片[30]-大型集团公司IT治理规划报告:IT能力、IT组织结构、IT管控、IT建设实施、IT制度、IT运维服务、IT绩效指标、IT安全管理-JieYingAI捷鹰AI](https://www.jieyingai.com/wp-content/uploads/2024/09/1726157252287_29.jpg)
![图片[31]-大型集团公司IT治理规划报告:IT能力、IT组织结构、IT管控、IT建设实施、IT制度、IT运维服务、IT绩效指标、IT安全管理-JieYingAI捷鹰AI](https://www.jieyingai.com/wp-content/uploads/2024/09/1726157252287_30.jpg)
![图片[32]-大型集团公司IT治理规划报告:IT能力、IT组织结构、IT管控、IT建设实施、IT制度、IT运维服务、IT绩效指标、IT安全管理-JieYingAI捷鹰AI](https://www.jieyingai.com/wp-content/uploads/2024/09/1726157252287_31.jpg)
![图片[33]-大型集团公司IT治理规划报告:IT能力、IT组织结构、IT管控、IT建设实施、IT制度、IT运维服务、IT绩效指标、IT安全管理-JieYingAI捷鹰AI](https://www.jieyingai.com/wp-content/uploads/2024/09/1726157252287_32.jpg)
![图片[34]-大型集团公司IT治理规划报告:IT能力、IT组织结构、IT管控、IT建设实施、IT制度、IT运维服务、IT绩效指标、IT安全管理-JieYingAI捷鹰AI](https://www.jieyingai.com/wp-content/uploads/2024/09/1726157252287_33.jpg)










