欢迎来到奇妙屋,很高兴认识你
【4天1更新进度:10/1000篇】
去发疯吧,人生不是囹圄
try be better man
最近研究AI绘画,打算开一个AI绘画的系列教程,喜欢的朋友可以点击关注一下。
今天主要回顾一下周末,艰难的软件安装过程。同时也分享给后面想要安装的朋友一些解决问题的思路。
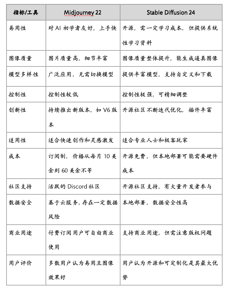
AI绘画主流分Midjourney 和 stable diffusion 2大主流的软件具体可以查看以下的主要对比图。
![图片[1]-安装stable diffusion 保姆级教程-JieYingAI捷鹰AI](https://www.jieyingai.com/wp-content/uploads/2024/09/1727031773460_0.png)
总的来说Midjourney更加易用、对初学者的友好度方面表现较好,在最小学习程度下可出图适用于创意性的表达。
而stable diffusion具备开源性、模型多样性使其出图效果更加接近于创作者的控制感觉,但对配置要求高(最低配置:10系显卡 + 6G内存)且学习难度高。
电脑配置
MacBook Pro(2019 年)
「芯片」:8-Core Intel Core i9
「核总数」:8
「内存」:16GB
「存储」:500GB
出图速度在1分钟出1张左右,具体后期可以进行一些配置设置据说可以调高后期研究成功再说。如果电脑是window 系统的。我建议直接安装秋叶的安装包,不仅可以节省安装时间还能增加安装成功的几率。
安装软件只是第一步,不要加大我们的学习难度。如果学不会安装的这里我建议用在线软件liblib 网站每天有30张免费的出图机会。多用几个号,后期学会再安装也不迟。
最重要是踏出学习的第一步。
安装步骤
Mac 的安装过程比较简单,但由于网络、下载内容多也是比较坎坷的。我会简单介绍安装的重要细节点,不懂可以私我。
1.安装Homebrew
开启科学上网,开启科学上网,开启科学上网。
你可以理解为这个软件是一个应用商店,可以更新你下载的软件等功能。
/bin/zsh-c"$(curl-fsSL)"
然后会出现以下提示,选择1或3进行下载源,如果首次下载可能会提示下载git 同意即可。
![图片[2]-安装stable diffusion 保姆级教程-JieYingAI捷鹰AI](https://www.jieyingai.com/wp-content/uploads/2024/09/1727031773460_1.png)
这里注意,很多博主会说安装完成后brew -v,可显示brew的版本号。如果与博主说的版本号不一致也没关系。还有如果没有版本号也没关系,因为只要能使用brew语句就是安装成功了,我亲测的。
![图片[3]-安装stable diffusion 保姆级教程-JieYingAI捷鹰AI](https://www.jieyingai.com/wp-content/uploads/2024/09/1727031773460_2.png)
2. 安装Python 等环境依赖
切记python 一定是3.1.* 的相关版本如3.1.1,3.1.2等。
使用语句,进行下载。
brew install cmake protobuf rust python@3.10 git wget
安装成功后使用python3 -v 出现对应版本安装成功一大半。
3. 下载stable-diffusion-webui
可以直接把文件夹拖到终端窗口里,获取想要的下载的路径。使用以下语句进行下载。
git clone
![图片[4]-安装stable diffusion 保姆级教程-JieYingAI捷鹰AI](https://www.jieyingai.com/wp-content/uploads/2024/09/1727031773460_3.png)
或者打开进行下载
![图片[5]-安装stable diffusion 保姆级教程-JieYingAI捷鹰AI](https://www.jieyingai.com/wp-content/uploads/2024/09/1727031773460_4.png)
4. 下载模型
打开AI绘画圈的C站,网址huggingface,记得选择文生图模型哦!
![图片[6]-安装stable diffusion 保姆级教程-JieYingAI捷鹰AI](https://www.jieyingai.com/wp-content/uploads/2024/09/1727031773460_5.png)
模型安装将“.ckpt”或“.safetensors”文件放到文件路径:stable-diffusion-webui/models/Stable-diffusion
5. 运行软件安装包
关闭科学上网,关闭科学上网,关闭科学上网。
切换到 Stable Diffusion WebUI 对应的安装目录下面cd stable-diffusion-webui启动 Stable Diffusion WebUI:
运行./webui.sh文件
当然出错最多的也是在启动 WebUI 这个过程。这个过程中会遇到各种各样的报错。我们需要多次停下、解决、再重新执行 ./webui.sh。
当出现 Running on local URL: :7860的时候,说明 Stable Diffusion WebUI 已经启动好了。就大功告成!
解决问题思路
我其实在安装过程中会遇到网上没出现的问题,那么最重要的就是这个思路了。
1.看错误面板提示,然后翻译找到最主要的问题。
2. 看 modules/launch_utils.py 这里有启动文件的语句,如果启动过程出错也可以看这里。
3.多查看网上是否有相同的错误的问题。
写在最后
开启stable diffusion意味着是一段新的学习旅程,从现在开始种树,五年之后谁知道会结出什么果子呢。加油,与君共勉!
快快星标我:以后就不怕找不到我
![图片[7]-安装stable diffusion 保姆级教程-JieYingAI捷鹰AI](https://www.jieyingai.com/wp-content/uploads/2024/09/1727031773460_6.png)
END
鸿坤奇思妙想,一位在探索自己的成长过程,多年编程经历,有奇思妙想的产品经理。希望每次分享都能给你带来不同的收获。
![图片[8]-安装stable diffusion 保姆级教程-JieYingAI捷鹰AI](https://www.jieyingai.com/wp-content/uploads/2024/09/1727031773460_9.jpg)







