![图片[1]-重磅!光伏发展新机遇,四部委推“农村能源革命试点县”!-JieYingAI捷鹰AI](https://www.jieyingai.com/wp-content/uploads/2025/02/1739135033190_0.png)
![图片[2]-重磅!光伏发展新机遇,四部委推“农村能源革命试点县”!-JieYingAI捷鹰AI](https://www.jieyingai.com/wp-content/uploads/2025/02/1739135033190_1.jpg)
![图片[3]-重磅!光伏发展新机遇,四部委推“农村能源革命试点县”!-JieYingAI捷鹰AI](https://www.jieyingai.com/wp-content/uploads/2025/02/1739135033190_2.jpg)
3月23日,国家能源局、生态环境部、农业农村部、国家乡村振兴局联合下发《关于组织开展农村能源革命试点县建设的通知》(国能发新能〔2023〕23号),提出了建设“农村能源革命试点县”的目标!文件提出:
到2025年,试点县可再生能源在一次能源消费总量占比超过30%,在一次能源消费增量中占比超过60%。
同时,针对光伏发电等新能源在农村遇到的电网薄弱、接入问题、消纳问题、土地问题,都给出了解决方案!
1、加快风电、光伏发电建设开发。
充分利用农村地区空间资源,积极推进风电分散式开发。结合屋顶分布式光伏开发试点工作推进,鼓励利用新建住宅小区屋顶、厂房和公共建筑屋顶、农民自有建筑屋顶、设施农业等建设一定比例光伏发电。
2、巩固提升农村电网,解决接入、消纳问题!
当前,部分地区由于农村电网薄弱,出现消纳限制问题。对此文件提出3项措施:
1)提升农村电网的可再生能源承载力
聚焦农村电网薄弱地区和问题短板,深入实施农村电网巩固提升工程,加大农村电网基础设施投入,强化网架结构,推进装备升级和配电自动化应用,提升农村电网供电保障能力和服务能力。促进分布式可再生能源和多元化负荷的灵活接入,提升农村电网分布式可再生能源承载力。
2)探索扩大可再生能源终端直接应用规模
鼓励新能源发电与乡村路灯、活动中心等公共基础设施一体化建设。支持在具备条件的工业园区、现代农业产业园、农产品加工基地等,结合微电网和源网荷储一体化开发建设分布式新能源项目,推动绿色电力直接供应。在有条件的区域结合当地资源及用能特点,以村镇为单元,综合利用新能源和各类能源新技术,构建以风、光、生物质为主,储能、天然气为辅,高度自给的新能源微能网
3)推进分布式能源技术创新应用
加强适用于农村应用场景的风力发电、高效率光伏发电、新能源并网和运行控制、清洁高效生物质能供热供气等技术研发应用。充分利用云计算、大数据、物联网、移动互联网、人工智能等新兴技术,探索智能化、共享化农村可再生能源生产和消费新模式。
3、解决新能源在农村发展的土地问题!
探索建立农村能源发展共享机制。统筹农村能源革命与农村集体经济发展,创新新能源投资建设模式和土地利用机制,鼓励地方结合实际情况依法利用存量集体土地通过作价入股、收益共享等机制,参与新能源项目融合共建。鼓励有资金、技术和建设经验的企业与地方政府合作,选择合适新能源品种和发展模式,为县、乡镇、村提供一揽子供能用能解决方案。坚持项目经营性资产属性,优化收益分配方式,兼顾增加农民收入和壮大村集体经济。加强技能培训,在确保安全、专业的前提下,通过项目运维管护、乡村能源站建设运行等增加就业岗位,带动试点县农民就业、增收。
![图片[4]-重磅!光伏发展新机遇,四部委推“农村能源革命试点县”!-JieYingAI捷鹰AI](https://www.jieyingai.com/wp-content/uploads/2025/02/1739135033190_3.jpg)
文件原文如下
![图片[5]-重磅!光伏发展新机遇,四部委推“农村能源革命试点县”!-JieYingAI捷鹰AI](https://www.jieyingai.com/wp-content/uploads/2025/02/1739135033190_4.png)
为深入贯彻落实党中央、国务院决策部署,加大乡村清洁能源建设力度,助力全面推进乡村振兴,国家能源局、生态环境部、农业农村部、国家乡村振兴局决定联合组织开展农村能源革命试点县建设。现将《农村能源革命试点县建设方案》(以下简称《方案》,详见附件1)印发你们,并就有关事项通知如下。
一、能源产业是乡村振兴的重要支撑,发挥可再生能源分布式创新发展的优势,加快推进农村能源革命,对保障农村地区能源安全、助力实现碳达峰碳中和目标任务、全面推进乡村振兴具有重要意义。各地要高度重视农村能源革命试点县建设工作,加大组织协调力度,建立工作机制,确保尽快取得实效。
二、各省(区、市)能源主管部门会同生态环境、农业农村、乡村振兴等相关部门,自愿组织优选不超过1个可再生能源资源禀赋好、开发潜力大、用能需求明确、地方政府及农民积极性高,特别是现有支持政策完备、支持力度较大的县域,申报农村能源革命试点县。
三、各省(区、市)能源主管部门会同相关部门组织试点地区按《方案》总体要求,根据自身经济社会发展水平和能源资源条件,科学论证、因地制宜编制农村能源革命试点县实施方案,提出建设目标和内容,明确激励政策措施,并对实施方案进行初步审核(实施方案编制大纲见附件2)。
四、各省(区、市)能源主管部门会同相关部门于2023年5月底前,向国家能源局、生态环境部、农业农村部、国家乡村振兴局报送实施方案。国家能源局牵头委托咨询机构或组织专家对实施方案进行评估。经评估具备试点县建设条件的,分批公布名单,开展试点县建设。
五、各地要根据实施方案,因地制宜打造深入推进农村能源革命、助力实现乡村振兴的示范和样板,合法合规、统筹利用好各领域支持政策,加强指导协调和监督管理,高效高质完成试点县建设目标任务。
六、各省(区、市)能源主管部门会同相关部门按《方案》要求每年上报试点县建设情况,建设完成后及时组织验收并报送总结报告。未通过验收的,责令限期整改,整改未通过的,取消试点资格。
附件:1.农村能源革命试点县建设方案
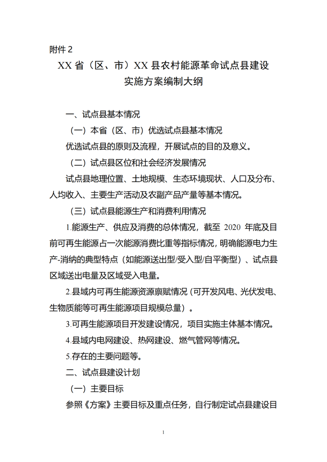
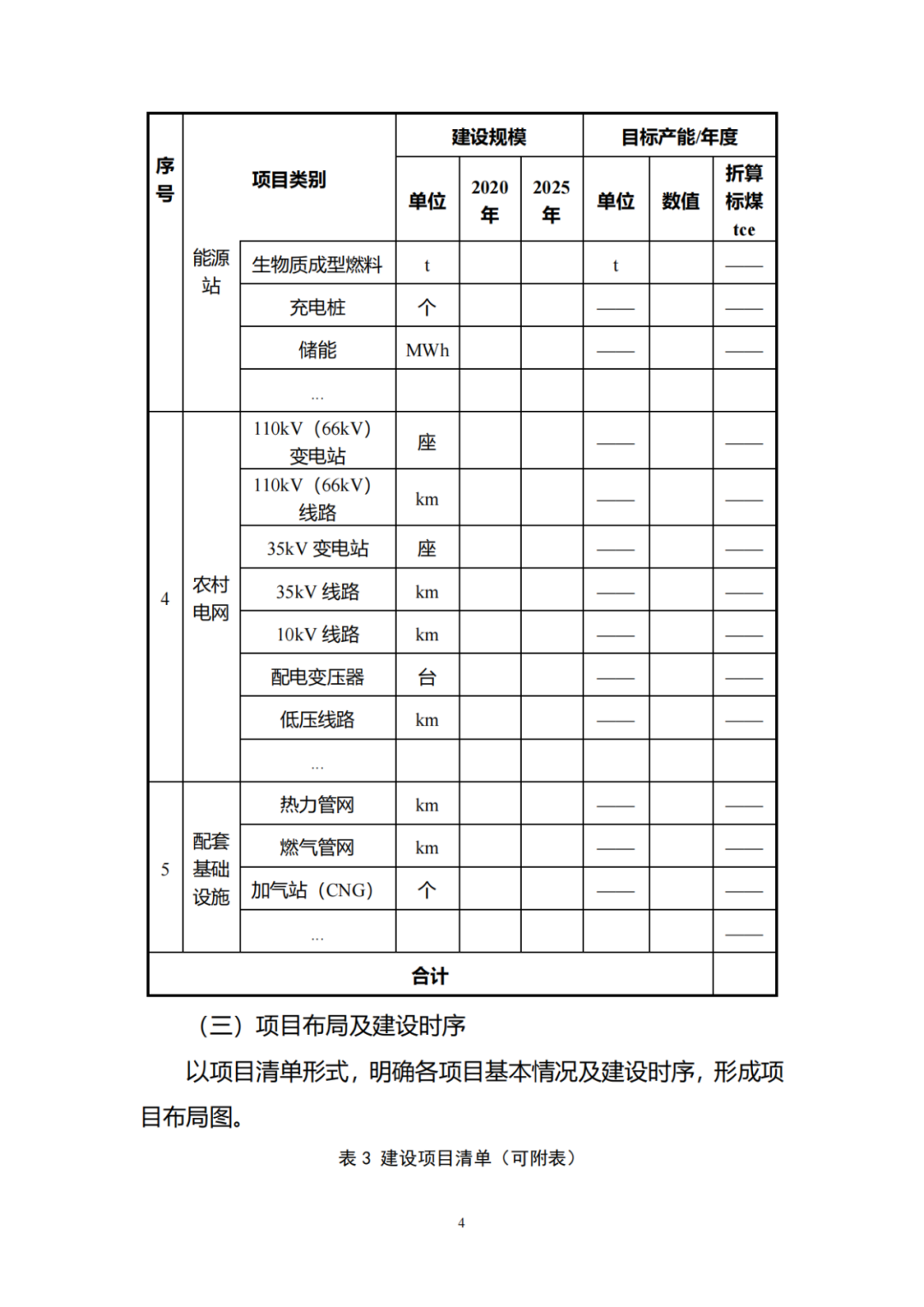
2.XX省(区、市)XX县农村能源革命试点县实施方案编制大纲
国家能源局 生态环境部 农业农村部 国家乡村振兴局
2023年3月15日
附件1
农村能源革命试点县建设方案
广大农村地区风能、太阳能、生物质能等可再生能源资源丰富,是落实碳达峰目标、大力发展新能源的重要增长极。推动农村能源革命,加大乡村清洁能源建设力度,有助于实现碳达峰、碳中和目标任务,促进农村产业提档升级、拉动产业链延伸,支撑宜居宜业和美乡村建设。为深入贯彻党中央、国务院关于乡村振兴战略的重要决策部署及“四个革命、一个合作”能源安全新战略,落实《中共中央 国务院关于全面推进乡村振兴加快农业农村现代化的意见》(中发〔2021〕1号)、《中共中央 国务院关于做好2022年全面推进乡村振兴重点工作的意见》(中发〔2022〕1号)、《中共中央 国务院关于做好2023年全面推进乡村振兴重点工作的意见》(中发〔2023〕1号)、《中共中央办公厅 国务院办公厅关于印发的通知》(中办发〔2022〕22号)等系列重要文件精神,以点带面加快农村地区能源清洁低碳转型,助力实现乡村振兴,制定农村能源革命试点县建设方案如下。
一、总体要求
(一)指导思想
以习近平新时代中国特色社会主义思想为指导,深入贯彻落实党的二十大精神及“四个革命、一个合作”能源安全新战略,立足新发展阶段,完整、准确、全面贯彻新发展理念,构建新发展格局,锚定碳达峰、碳中和目标任务,以县域为基本单元统筹城乡清洁能源发展,推动乡村清洁能源高质量发展,探索建设多能互补的分布式低碳综合能源网络,提升清洁能源供给能力和消费水平,满足农村经济社会发展和人民日益增长的美好生活清洁用能需求,将乡村清洁能源生产、消费与发展壮大村集体经济、建设宜居宜业和美乡村有机结合,为改善乡村生态环境、全面推进乡村振兴、加快推进农业农村现代化提供有力支撑。
(二)工作原则
多能互补、追求实效。加强与乡村振兴战略规划、农业农村现代化规划、可再生能源规划、电力发展规划等的统筹衔接,合理规划各类可再生能源开发,加强农村电网建设,促进区域多能互补协调发展,提高用能质量,降低用能成本。
因地制宜、多元创新。结合各地能源资源特点和优势,充分挖掘本地农村能源资源潜力,统筹实际运行与可持续发展情况,因地制宜创新开发利用模式,保障项目持续健康运营,满足农村地区用能需求。
试点先行、逐步推广。积极稳妥推进试点建设,完善可再生能源供应体系,鼓励引导可再生能源消费,以可复制、可推广、可评估、易考核为原则,逐步实现市场化、商业化推广应用。
生态优先、绿色发展。统筹农村能源革命与人居环境改善,推进减污降碳协同增效,充分考虑气候变化不利影响因素,强化项目选址选线,落实生态环境分区管控要求,主动避让生态保护红线等环境敏感区,统筹好自然生态空间、乡村风光和新能源设施建设的关系,采取有效污染防治和生态保护措施,推动实现绿色发展。
(三)主要目标
到2025年,试点县可再生能源在一次能源消费总量占比超过30%,在一次能源消费增量中占比超过60%。可再生能源新模式新业态广泛发展,就地消纳能力明显提升,新型电力系统配电网建设成效显著,非电利用多元化、成规模。国家大气污染防治重点区域试点县平原地区实现炊事、取暖和农业散煤基本清零,其它区域试点县制订平原地区炊事、取暖和农业散煤清零规划并有序组织实施。以可再生能源产业经济带动农民增收,基本形成以清洁能源为主、安全可靠的农村能源供给、消费、技术体系和管理体制。
二、重点任务
(一)推动农村能源供给革命,建立可再生能源多元供能体系
推进可再生能源发电就地就近开发和利用。按照集中开发和分散发展并举的原则,大力发展多能互补,在保护生态的基础上,加快风电、光伏发电建设开发。充分利用农村地区空间资源,积极推进风电分散式开发。结合屋顶分布式光伏开发试点工作推进,鼓励利用新建住宅小区屋顶、厂房和公共建筑屋顶、农民自有建筑屋顶、设施农业等建设一定比例光伏发电。因地制宜合理布局生物质发电项目,有效处理各类有机废弃物的同时,支撑试点县绿色电力持续、稳定供应。
加快推进可再生能源非电开发。因地制宜推动地热能、太阳能、生物质能清洁供暖,国家大气污染防治重点区域的试点县平原地区生物质能清洁供暖应采用热电联产、大型生物质锅炉等集中供暖模式,有序推进可再生能源安全可靠替代散煤,促进农村清洁取暖、清洁用能。在有机废弃物丰富、用气需求量大的区域,探索开发生物天然气项目,形成管网天然气、车辆用气、锅炉燃料等多元应用模式。在生物质资源丰富地区,因地制宜开展纤维素燃料乙醇试点示范。
探索建设乡村能源站。依托基层电网、农机服务网点、制造企业维修网点、农村沼气服务网点、生物质供暖服务站等,建设具备分布式可再生能源诊断检修、电动汽车充换电服务、生物质“收储运”及成型燃料加工、生物质锅炉和地热供热、农村能源节约与技术推广服务等能力的乡村能源站,培养专业化服务队伍,推动可再生能源资源集约开发和高效运营管理,提高乡村能源公共供应和服务能力,降低乡村用能成本。结合以县城为重要载体的城镇化建设,推动城镇清洁供热供电基础设施向农村延伸。
(二)推动农村能源消费革命,实现县域清洁高效用能
加快推进电能替代。积极推进农业农村领域电气化,加强农业种植、养殖、农产品加工、农业大棚等农业生产加工领域电气化改造,加快提升农村地区炊事、取暖等生活用能电气化水平。深入推进交通领域电气化,鼓励加快推进公共交通工具电气化,推广家用新能源电动汽车,保障电动汽车充换电基础设施建设。
巩固提升农村电网。聚焦农村电网薄弱地区和问题短板,深入实施农村电网巩固提升工程,加大农村电网基础设施投入,强化网架结构,推进装备升级和配电自动化应用,加强供电可靠性和电能质量管理,健全故障快速抢修复电机制,推进城乡服务融合和均等化,提升农村电网供电保障能力和服务能力。稳步推动农村电网数字化、智能化转型发展,促进分布式可再生能源和多元化负荷的灵活接入,提升农村电网分布式可再生能源承载力。
探索扩大可再生能源终端直接应用规模。鼓励新能源发电与乡村路灯、活动中心等公共基础设施一体化建设。支持在具备条件的工业园区、现代农业产业园、农产品加工基地等,结合微电网和源网荷储一体化开发建设分布式新能源项目,推动绿色电力直接供应。在有条件的区域结合当地资源及用能特点,以村镇为单元,综合利用新能源和各类能源新技术,构建以风、光、生物质为主,储能、天然气为辅,高度自给的新能源微能网。
(三)推动农村能源技术革命,提升农村智慧用能水平
推进分布式能源技术创新应用。加强适用于农村应用场景的风力发电、高效率光伏发电、新能源并网和运行控制、清洁高效生物质能供热供气等技术研发应用。降低地热能钻井成本,提高换热效率,提升运行稳定性。充分利用云计算、大数据、物联网、移动互联网、人工智能等新兴技术,探索智能化、共享化农村可再生能源生产和消费新模式。
探索建设新型农村能源网络。探索构建适应大规模分布式可再生能源并网和多元负荷需要的智能配电网,提升柔性开放接入能力、灵活控制能力、抗扰动能力和抗气候灾害能力,增强局部电力系统电源支撑能力、灵活调节能力和就地就近平衡能力,搭建清洁能源转换传输利用的枢纽平台,逐步实现县域内高比例清洁能源供电。在不增加居民用能负担的前提下,依托电网、燃气管网、热力管网等能源网络,综合可再生能源、储能、柔性网络等先进能源技术和互联通信技术,创新推动分布式可再生能源高效灵活接入与生产消费一体化,探索建设电、气、冷、热一体供应的区域综合能源系统。
(四)推动农村能源体制革命,提升清洁能源普遍服务水平
深化能源领域“放管服”改革优化营商环境。加大可再生能源领域简政放权改革力度,优化涉企审批服务,简化新能源项目核准(备案)手续,推动微电网内网源荷储打包核准(备案),加强项目立项与规划、用地、用电、用水等建设条件衔接。推动电网企业做好可再生能源并网和消纳服务,探索建立新能源项目接网一站式服务平台,提供新能源项目可用接入点、可接入容量、技术规范等信息,加快实现新能源项目接网全流程线上办理,大幅压缩接网时间,减少业务流程和成本。
探索建立农村能源发展共享机制。统筹农村能源革命与农村集体经济发展,创新新能源投资建设模式和土地利用机制,鼓励地方结合实际情况依法利用存量集体土地通过作价入股、收益共享等机制,参与新能源项目融合共建。鼓励有资金、技术和建设经验的企业与地方政府合作,选择合适新能源品种和发展模式,为县、乡镇、村提供一揽子供能用能解决方案。坚持项目经营性资产属性,优化收益分配方式,兼顾增加农民收入和壮大村集体经济。加强技能培训,在确保安全、专业的前提下,通过项目运维管护、乡村能源站建设运行等增加就业岗位,带动试点县农民就业、增收。
三、保障措施
(一)加强组织协调
国家能源局总体指导各省(区、市)系统推进农村能源革命试点县建设。生态环境部指导落实生态环保要求,推进减污降碳协同增效。农业农村部指导农村可再生能源综合开发利用及农业生物质产业发展。国家乡村振兴局指导各省(区、市)结合乡村建设行动提升试点县乡村宜居宜业水平,指导完善农村能源革命试点县融合共建收益分配制度。国家能源局会同相关部门定期对试点县建设情况进行调度,督促试点县建设任务落实落细。各省(区、市)要高度重视农村能源革命试点县建设,建立省级统筹、县级落实、部门协同的工作机制,组织摸清试点县建设需求,参照但不限于《方案》主要目标和重点任务,认真编制实施方案,与乡村振兴战略规划、农业农村现代化规划、可再生能源发展规划、电力发展规划等做好统筹衔接,明确目标任务,细化政策措施,统筹推进试点县清洁能源开发利用,多方合力推动农村能源革命试点县建设,助力实现乡村振兴。
(二)加大支持力度
各地要指导督促电网企业积极支持新型分布式电力系统建设,合理安排试点县新能源发电项目并网工程,确保绿色能源有效利用。地方政府要明确加大对试点县财税、金融等方面政策支持力度的具体措施,推动金融机构为试点县建设提供信贷支持,引导社会资本参与市场化投资。在符合相关要求的前提下,积极发挥农村电网、涉农、大气污染防治、社会帮扶等各级各领域现有支持政策效能。省级相关主管部门编制本地区农村电网巩固提升工程中央预算内投资计划时,应对试点县倾斜支持。各地要持续完善试点县建设的支持保障措施,特别是要明确创新试点县建设土地利用机制、投资机制,强化项目用地等要素保障,优化项目审批流程,制订绿色能源充分利用的保障机制,营造良好投资建设环境。
(三)规范建设运营
各地指导试点县通过市场化方式自主确定项目开发主体并组织建设,不得以开展试点为由暂停、暂缓现有相关项目核准(备案)、电网接入等相关工作。各地要建立信息调度和通报机制,定期调度、通报项目建设进展和运维情况,督促试点县落实建设条件、加快建设进度、确保建设质量、争取尽快建成并发挥效益,项目竣工验收后,加强政策宣贯和业务培训,指导做好项目运行维护、收益使用和资产管理等工作。
(四)及时总结提高
各地应立足加快农村能源清洁低碳转型、助力实现乡村振兴,每年3月底前及时向国家能源局、生态环境部、农业农村部、国家乡村振兴局报送上年度试点建设情况。试点县建设完成后,及时组织评估验收,编制并报送评估验收总结报告。鼓励加快试点建设进度,提前完成建设目标,国家将结合试点县建设情况,适时推动将乡村清洁能源建设助力乡村振兴的成熟模式在全国范围推广应用。
![图片[6]-重磅!光伏发展新机遇,四部委推“农村能源革命试点县”!-JieYingAI捷鹰AI](https://www.jieyingai.com/wp-content/uploads/2025/02/1739135033190_5.png)
![图片[7]-重磅!光伏发展新机遇,四部委推“农村能源革命试点县”!-JieYingAI捷鹰AI](https://www.jieyingai.com/wp-content/uploads/2025/02/1739135033190_6.png)
![图片[8]-重磅!光伏发展新机遇,四部委推“农村能源革命试点县”!-JieYingAI捷鹰AI](https://www.jieyingai.com/wp-content/uploads/2025/02/1739135033190_7.png)
![图片[9]-重磅!光伏发展新机遇,四部委推“农村能源革命试点县”!-JieYingAI捷鹰AI](https://www.jieyingai.com/wp-content/uploads/2025/02/1739135033190_8.png)
![图片[10]-重磅!光伏发展新机遇,四部委推“农村能源革命试点县”!-JieYingAI捷鹰AI](https://www.jieyingai.com/wp-content/uploads/2025/02/1739135033190_9.png)
![图片[11]-重磅!光伏发展新机遇,四部委推“农村能源革命试点县”!-JieYingAI捷鹰AI](https://www.jieyingai.com/wp-content/uploads/2025/02/1739135033190_10.png)
![图片[12]-重磅!光伏发展新机遇,四部委推“农村能源革命试点县”!-JieYingAI捷鹰AI](https://www.jieyingai.com/wp-content/uploads/2025/02/1739135033190_11.gif)
![图片[13]-重磅!光伏发展新机遇,四部委推“农村能源革命试点县”!-JieYingAI捷鹰AI](https://www.jieyingai.com/wp-content/uploads/2025/02/1739135033190_12.jpg)










