在绿色能源蓬勃发展的今天,光伏电站作为清洁能源的璀璨明珠,其运维与生产管理直接关系到能源的稳定输出与环境的可持续发展。《光伏电站运维生产管理文件汇编》本汇编集涵盖了从组织结构建设到日常运维管理的方方面面,包括生产规程、操作票管理、设备巡检、交接班制度等一系列核心管理制度。它不仅是一份详尽的操作指南,更是提升电站运营效率、保障安全生产的智慧宝典。
【光伏电站运维生产管理文件汇编】全面覆盖了光伏电站运维与生产管理的多个关键方面,旨在为电站的日常运营提供一套系统化、标准化的管理指导。这份资料汇编的作用主要体现在以下几个方面:
![图片[1]-「干货」光伏电站运维生产管理文件汇编(附交接表)-JieYingAI捷鹰AI](https://www.jieyingai.com/wp-content/uploads/2025/03/1743004929762_0.webp)
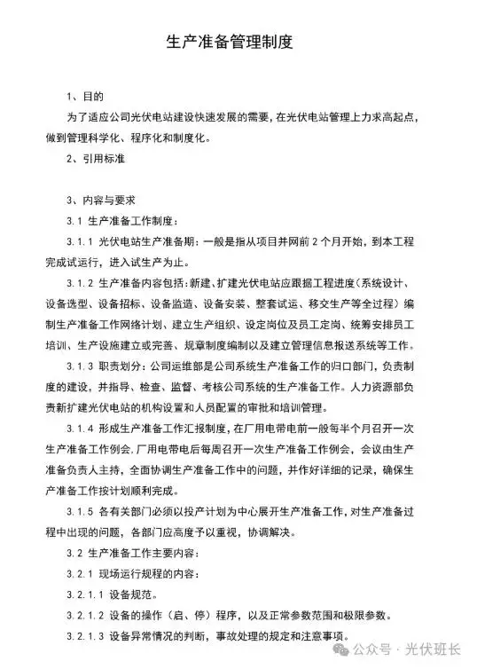
1)组织结构与管理流程:
明确光伏电站的组织架构、岗位职责及管理流程,确保各部门、各岗位之间协同高效,信息流通顺畅
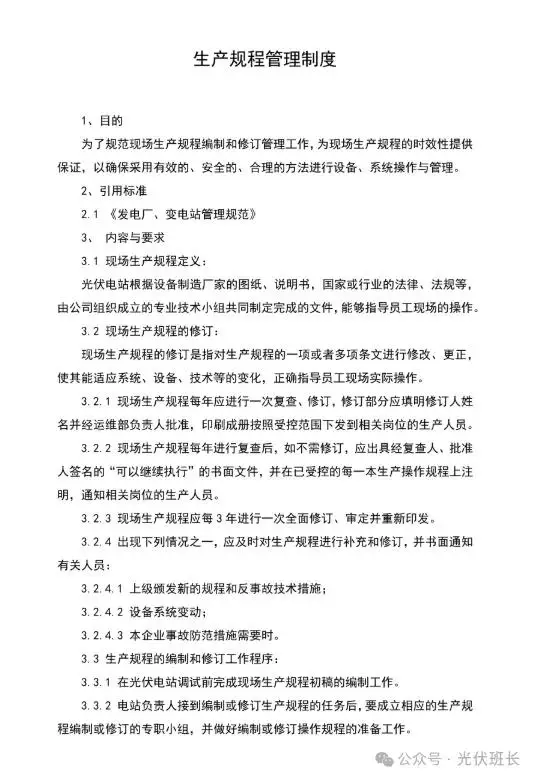
2)运维管理制度
详细规定了光伏电站的日常运维操作规范,包括设备巡检、维护保养、故障处理、应急响应等,确保运维工作有章可循,减少人为失误,提高运维效率和质量。
3)生产规程与安全规范
制定了严格的生产操作规程和安全管理制度,保障电站运行过程中的安全性和稳定性,预防安全事故的发生,保护人员和设备的安全。
4)数据分析与决策支持
提供了运行数据收集、分析的方法与工具,帮助管理者通过数据分析洞察电站运行状况,发现潜在问题,为优化运维策略、提升发电效率提供决策支持。
![图片[2]-「干货」光伏电站运维生产管理文件汇编(附交接表)-JieYingAI捷鹰AI](https://www.jieyingai.com/wp-content/uploads/2025/03/1743004929762_1.webp)
![图片[3]-「干货」光伏电站运维生产管理文件汇编(附交接表)-JieYingAI捷鹰AI](https://www.jieyingai.com/wp-content/uploads/2025/03/1743004929762_2.webp)
![图片[4]-「干货」光伏电站运维生产管理文件汇编(附交接表)-JieYingAI捷鹰AI](https://www.jieyingai.com/wp-content/uploads/2025/03/1743004929762_3.webp)
![图片[5]-「干货」光伏电站运维生产管理文件汇编(附交接表)-JieYingAI捷鹰AI](https://www.jieyingai.com/wp-content/uploads/2025/03/1743004929762_4.webp)
资料仅部分展示
© 版权声明
THE END










